8月1日起,
多项海关、船公司的规定即将实施!牵涉到报关电子委托书、印度舱单新政、Form E改版、VGM&危险品申报等多项内容!
请大家务必仔细阅读这些新规,否则将会影响通关及罚金!
一、全面启动电子代理报关委托书
近日,各大海关关区发布通知,自2019年8月1日起,除因计算机、网络系统等技术原因无法进行电子代理报关委托书(委托协议)签约或者填写电子代理报关委托书(委托协议)编号的之外,海关不再接收纸质代理报关委托书(委托协议)扫描件。
无论是进口还是出口,全部要用电子委托书,尤其是周末报关的,请一定要做好电子委托书,对报关行开启自动确认,避免影响通关。
更多详情,请点击:《赶紧去办理!8月1日起,海关不再接收纸质代理报关委托书!》
▼宁波海关通知
▼广州海关通知
二、Form E大改版
8月1日起,FORM E(中国东盟自由贸易区优惠原产地证明书)也将出现大改版。请大家务必了解,避免填错!
具体变化内容包括如下:
- 特定原产地规则清单扩大
- 证书填制新规
- 白色底
- item number不再限定只能填20项
- 可以是生产商申请证书一第七栏显示实际出口商
- FOB价仅在百分比标准时必须填写
- 原产地标准”WO”“PE”“CTH”“PSR”百分比
- 完全原产的,填写“WO”
更多详情,请点击:《新规!FORM E将从8月1日起“大变脸”!千万不要填错!》
▼详细改版说明(点击图片可查看大图)
三、印度施行舱单新规
印度财政部、税务部和海关委员会(CBIC)已确认海运货物舱单及转运规定将于2019年8月1日起生效。新条例规定,进口货物运抵印度港口和出口货物运出印度港口的要求发生变化,需提交货值、6-8位HS编码等信息。
目前,各大船公司已发布紧急通知,如不按照新规提供信息,将会发生无法装卸柜、清关或者产生罚金等严重后果,且费用由托运人承担!
更多详情,请点击:《出口印度必须提交货值、HS编码等信息!否则将无法清关!》
▼船公司OOCL通知文件(点击图片可查看详情)
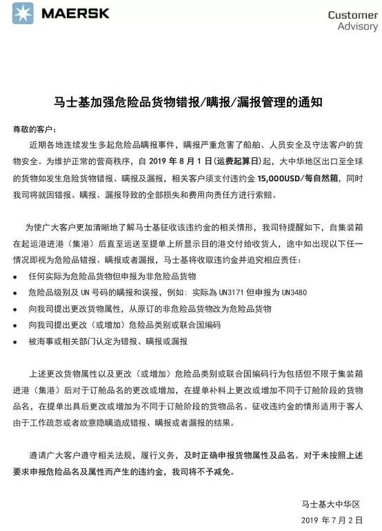
四、危险品误申报费、VGM误差费
鉴于近期因为危险品瞒报、错报,导致发生多起事故!马士基、ONE、现代商船、高丽海运等多家船公司宣布将从8月1日起收取危险品误申报费!每个箱子普遍都是1万、1.5万美金起步!反正一个字就是“罚”,罚到倾家荡产,请大家务必注意申报的规范性!
▼马士基危险品申报通知文件
与此同时,对于VGM申报,马士基也出台了规定!自2019年8月1日(运费起算日)起,大中华地区出口至全球的货物如发生VGM重量错报、瞒报,将被收取箱重错报费,费用为300美金/自然箱。
出发条件:1. 实际货重超过集装箱核定载重量;2. 申报的VGM重量不超过允许的最大总重量,但实际总重量与VGM重量的绝对误差超过5%或1吨(以小者为触发条件)
更多详情,请点击:《1.5万美金/箱!又一家船公司宣布收取危险品误申报费!》
▼马士基VGM管理通知文件
以上新规明日起就将正式实施!请大家相互转告,务必注意、注意,再注意!否则一不小心申报错误,几百大洋可能就没了!
未经允许不得转载:综合资讯 » 8月1日起,多项海关、船公司新规将实施!一不小心就被罚!
